深圳力合报业大数据中心有限公司清华信息港龙华大厦物业管理服务项目招标公告
一、项目名称
深圳力合报业大数据中心有限公司清华信息港龙华大厦物业管理服务项目
二、项目地址
深圳市龙华区清祥路清华信息港龙华
三、招标范围
采用全委托方式(即在大厦内发生的所有与物业管理相关安全管理责任、义务均由中标人承担)为清华信息港龙华大厦提供物业管理服务,为期两年。
1、综合管理服务;
2、承担清华信息港龙华大厦房屋建筑本体、设施设备等公共部位的维修、养护和管理;
3、承担清华信息港龙华大厦共用设施设备的维修、养护、管理和运行服务;
4、承担清华信息港龙华大厦公共环境(包括公共场地、房屋建筑物共用部位)的清洁卫生、垃圾的收集、清运;
5、承担清华信息港龙华大厦红线内属物业管理范围的公共绿化的养护和管理:
6、对清华信息港龙华大厦实行24小时物业管理,对规划红线内范围进行全天候监控巡视,实行物品检查登记出入制度,配合和协助公安机关做好大厦内的安保工作等。
7、每年组织开展健康有益的文体娱乐活动至少2次。
8、承担采购人自用办公室及10楼华为自用办公室的清洁卫生服务。
9、配合大数据公司及华为公司的接待。
10、承担所有政府及监察部门对外对接工作及相关费用等内容。
四、报价方式
报价方式:固定总价,不调差。
本项目的物业服务费采用包干制的形式,投标人应根据管理服务内容进行测算、定价(物业服务费包含人力成本、办公费、公共维修及设施设备养护、日常保洁、绿化养护、秩序维护、公众责任保险、资产折旧、管理成本、企业税金等费用及合理利润)。
五、付款条款
按季度支付。
六、服务周期
服务期:2年,具体起止日期以合同为准。
七、投标报名资格条件
1、投标人应具备以下条件(投标人提供《声明函》)
(1)具有独立承担民事责任的能力;
(2)具有良好的商业信誉和健全的财务会计制度;
(3)具有履行合同所必需的设备和专业技术能力;
(4)有依法缴纳税收和社会保障资金的良好记录;
(5)参加招标采购活动前三年内,在经营活动中没有重大违法记录;
(6)法律、行政法规规定的其他条件。
2、投标人须是在中华人民共和国境内依法注册的具有独立法人资格的企业,具有物业管理服务经营范围,深圳市外注册的单位须在深圳市设有经工商登记注册的分(子)公司或办事机构。
3、投标人未被列入“信用中国”网站(www.creditchina.gov.cn)“记录失信被执行人或重大税收违法案件当事人名单或政府采购严重违法失信行为”记录名单,提供网站查询截图。
4、同类业务案例,近三年至少有2个服务面积在5万平方以上在服务期内的产业园区(含商务办公楼)物业服务案例,且单个项目年度服务金额不低于250万元;
5、本项目不接受联合体投标。
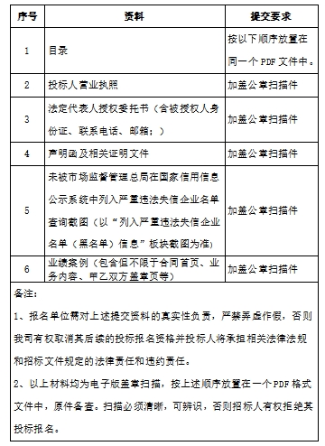
八、提交材料内容

九、报名时间及联系方式
请于2024年11月25日17:00之前将上述第八条规定资料发送至:
1、邮箱:liuzx@leaguer.com.cn,并电话知会。
2、联系人:刘先生;联系电话:0755-82739195。
粤公网安备 44030702004173号